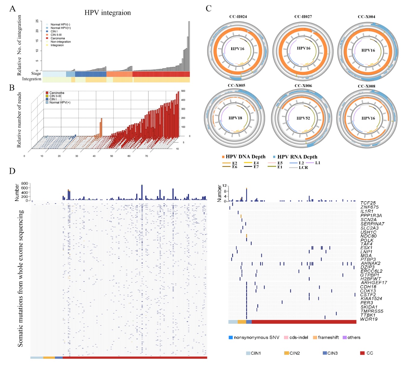
The article found some significantly mutated genes in CC using NGS technology and predicted that 55.9% of CC patients might potentially benefit from targeted drugs. And HPV integrations occurred in 97.8% of the CCs, 70.5% of the CINs and 42.8% normal cervical samples with HPV infection. Integrations of high-risk HPV strains in CCs, including HPV16, 18, 33 and 58, also occurred in the CIN samples. Moreover, gene mutations were detected in 52% of CIN specimens. This article provide a strong evidence of the molecular events may serve as potential biomarker for cervical cancer screening and treatment. (https://jmg.bmj.com/content/early/2018/12/19/jmedgenet-2018-105745 )
Comprehensive genomic variation profiling of cervical intraepithelial neoplasia and cervical cancer identifies potential targets for cervical cancer early warning (Contributed by Dr Jian Huang)
(Visited 173 times, 1 visits today)
