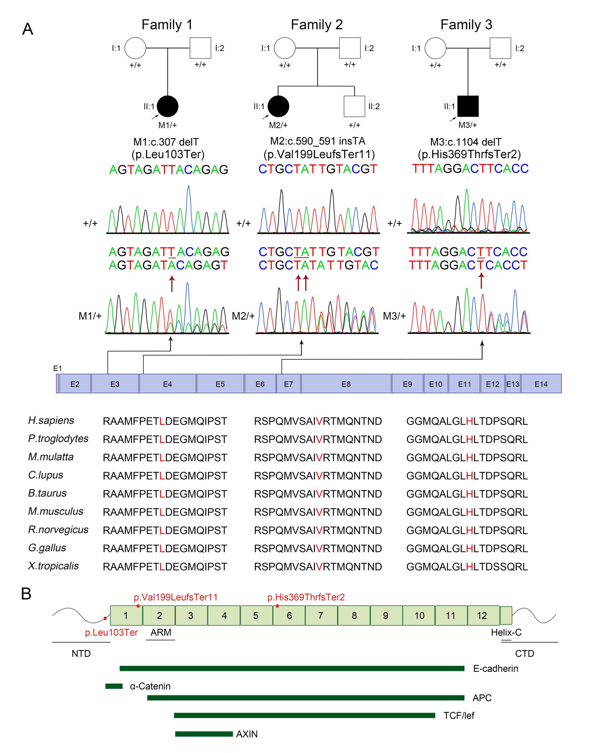
Familial exudative vitreoretinopathy (FEVR) is an inheritable blinding disorder with high clinical and genetical heterogeneity. Currently, variants in fourteen genes and one locus are associated with FEVR, which accounts for only approximately 50% of the cases. This study reports three heterozygous nonsense or frameshift variants in CTNNB1 from FEVR-affected patients, which result in truncation and degradation of β-catenin. Knockdown of CTNNB1 in primary human retinal microvascular endothelial cells leads to compromised cell proliferation and junctional integrity. Moreover, FEVR-like phenotypes are recapitulated in endothelial-specific heterozygous Ctnnb1 knockout mouse models. Accordingly, LiCl treatment partially rescued the defects in both cell and mouse models. This study provides invaluable information for the genetic diagnosis and therapeutic avenues of FEVR. (https://jmg.bmj.com/content/early/2022/03/31/jmedgenet-2021-108259 )
Heterozygous frameshift CTNNB1 variants identified in familial exudative vitreoretinopathy-affected families reveal the pathogenesis of β-catenin for the disease (Contributed by Dr. Shujin Li)
(Visited 265 times, 1 visits today)
