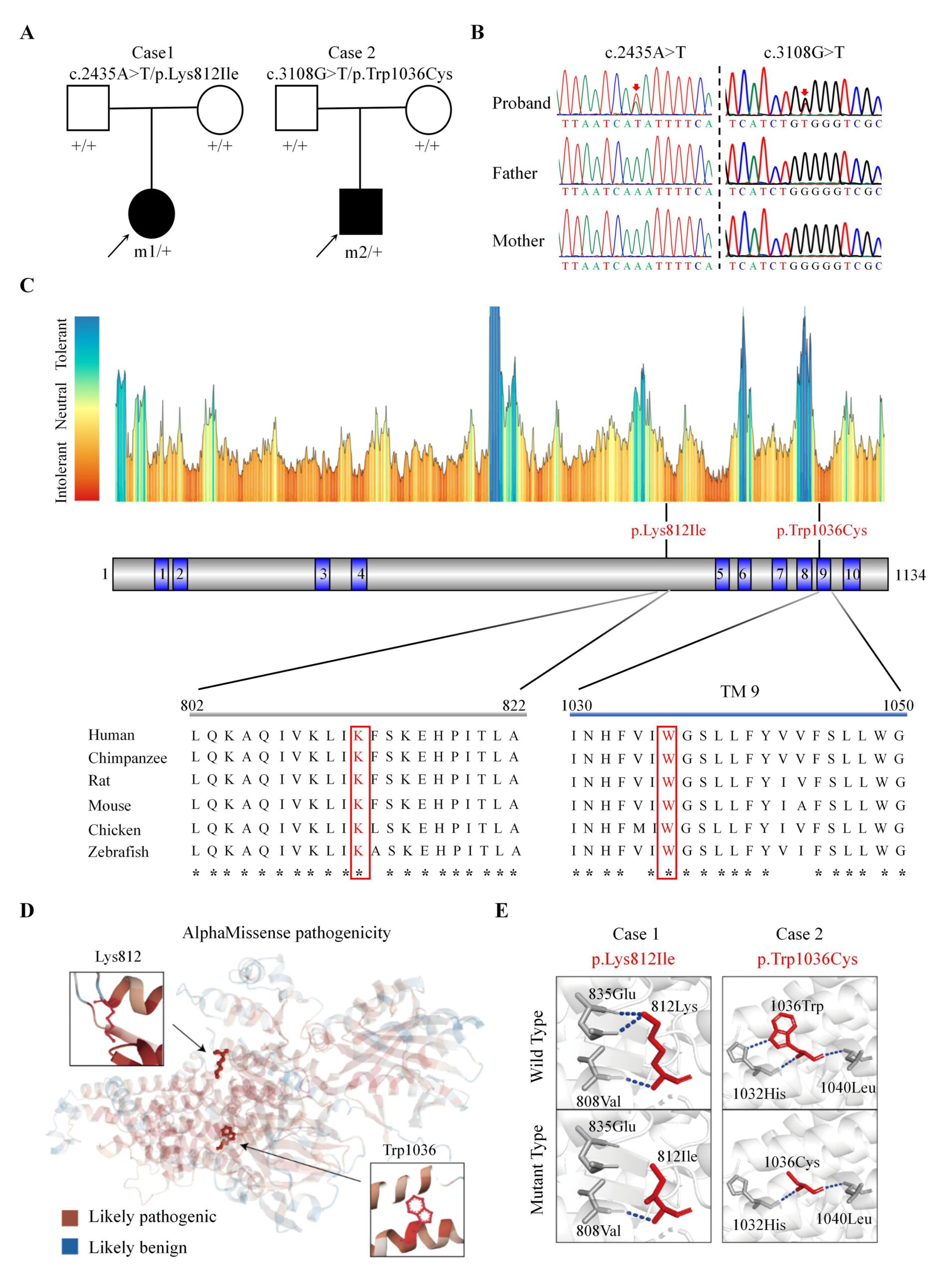
The majority of focal epilepsy with unknown causes has genetic predisposition. This study demonstrates that de novo missense variants in ATP11A are associated with refractory focal epilepsy. Further systematic analysis indicates that variants located in transmembrane regions (TMs) are related to severe and multiple neurological symptoms, whereas non-TM variants are associated with mild and single symptoms. Additionally, all patients have a gradually worsening potential. These findings provide useful insights for early diagnosis and prognosis of the patients with ATP11A variants. (https://jmg.bmj.com/content/62/6/396 )
De novo heterozygous missense variants in ATP11A are associated with refractory focal epilepsy (Contributed by Dr. Zi-Long Ye)
(Visited 52 times, 1 visits today)
