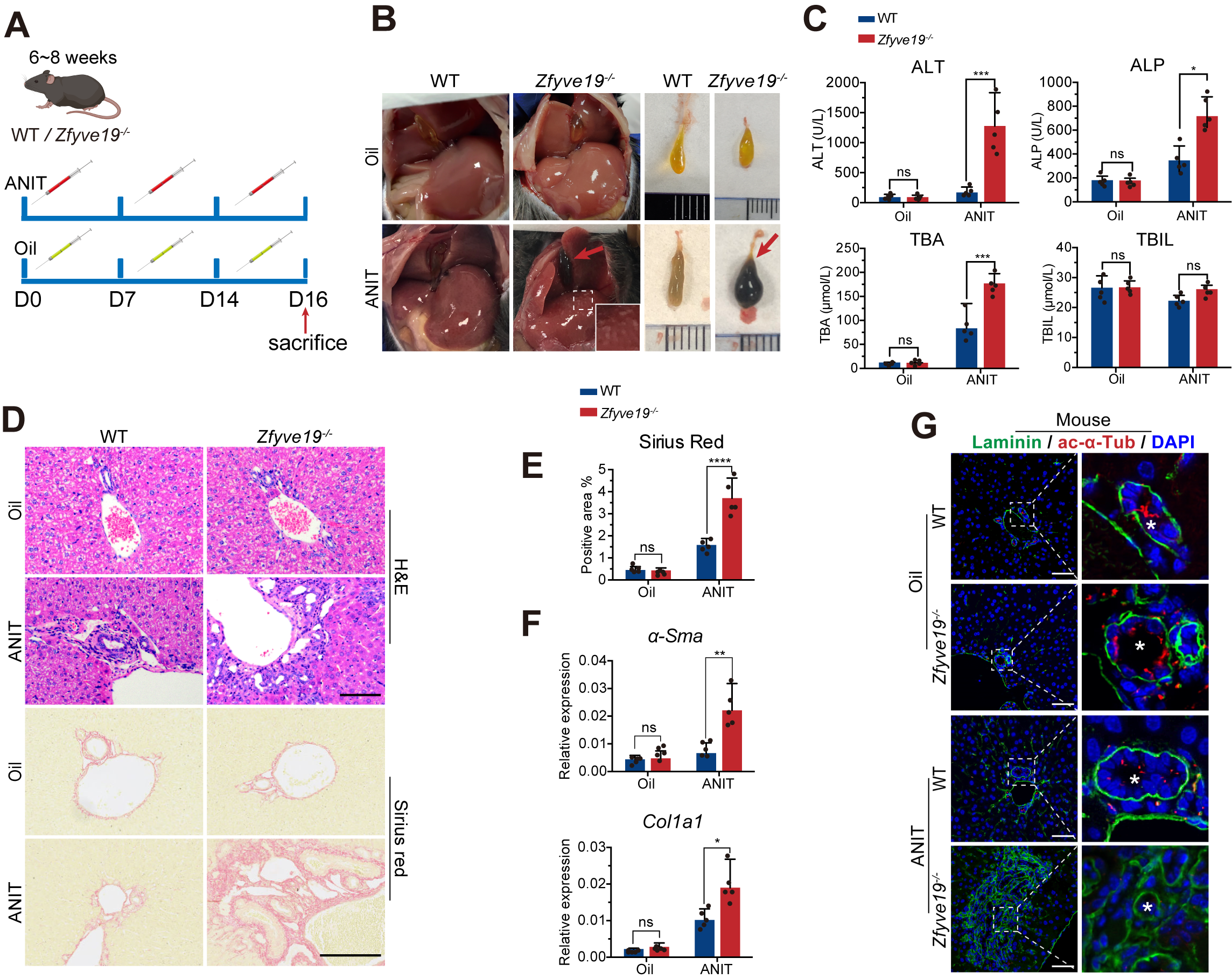
ZFYVE19 deficiency is known as a unique ciliopathy that only involves liver, presenting as neonatal cholestasis, progressive portal fibrosis and portal hypertension. In this paper, we demonstrated that Zfyve19 knockout mice when unchallenged showed no obvious abnormalities but recapitulated postnatal aspects of ZFYVE19-deficient patient upon exposure to a biliary insult, prompting that ZFYVE19 deficiency might be a ciliopathy developed after birth upon exposure to environmental factors. Novel histological features, disordered cholangiocyte polarity and increased cell death, were discovered by comparing the animal model to patients. Failure of cell division with ciliary abnormalities and cell death activates macrophages may lead to biliary fibrosis via TGF-β pathway. ZFYVE19 deficiency may represent a new class of ciliopathy. (By Jing Yang, https://jmg.bmj.com/content/early/2024/05/30/jmg-2023-109779 )
The effects of ANIT treatment on Zfyve19-/- mice
