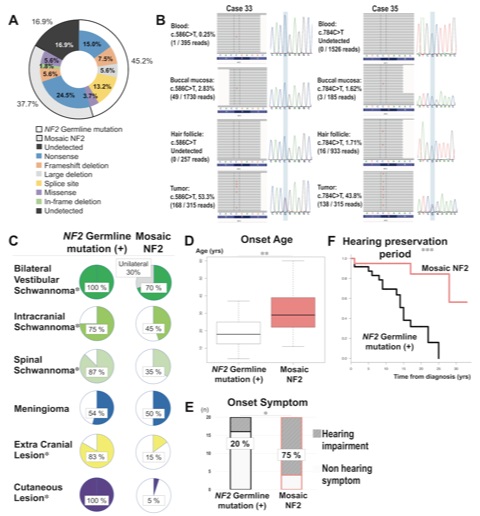
Although 60% of de novo Neurofibromatosis type 2 (NF2) patients are presumed to have mosaic NF2, the actual diagnostic rate of this condition remains low at around 20% because of the existing difficulties in detecting NF2 variants with low variant allele frequency. We have improved the diagnostic rate of mosaic NF2 by targeted deep sequencing of DNA from multiple tissues. Furthermore, we found that the highly diverse phenotype of NF2 could be resulting not only from the germline NF2 mutation type and location, but also the extent of VAF in the NF2 variant within normal tissue DNA. (https://jmg.bmj.com/content/early/2020/10/16/jmedgenet-2020-106973 )
Targeted deep sequencing of DNA from multiple tissue types improves the diagnostic rate and reveals a highly diverse phenotype of mosaic neurofibromatosis type 2 (Contributed by Dr. Yu Teranishi)
(Visited 684 times, 1 visits today)
