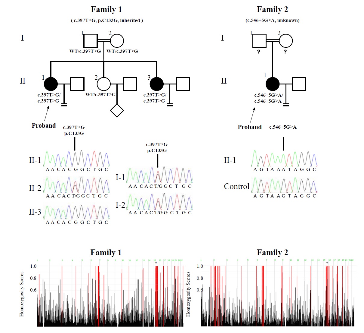
Abnormal pronuclear formation during fertilization and subsequent early embryonic arrest result in female infertility. In recent years, a few genes have been identified that are involved in female infertility caused by abnormalities in oocyte development, fertilization, and embryonic development. However, the genetic factors responsible for multiple pronuclei formation during fertilization and early embryonic arrest remain largely unknown. In this study, we identified two novel homozygous mutations in REC114 in two independent consanguineous families with female infertility. We performed functional studies on effects of mutations. Our findings reveal the important roles of REC114 in human oocyte meiosis and female fertility. (https://jmg.bmj.com/content/early/2019/10/11/jmedgenet-2019-106379 )
Homozygous mutations in REC114 cause female infertility characterised by multiple pronuclei formation and early embryonic arrest (Contributed by Dr. Lei Wang)
(Visited 447 times, 1 visits today)
